2026年英国秋季入学的同学注意了!
从今天开始倒计时,每个月该做什么,这份时间线帮你理得清清楚楚。
错过关键节点,可能耽误签证、延误入学。
收藏这一篇,开学准备不迷路。
从现在到9月开学,每一步都环环相扣!
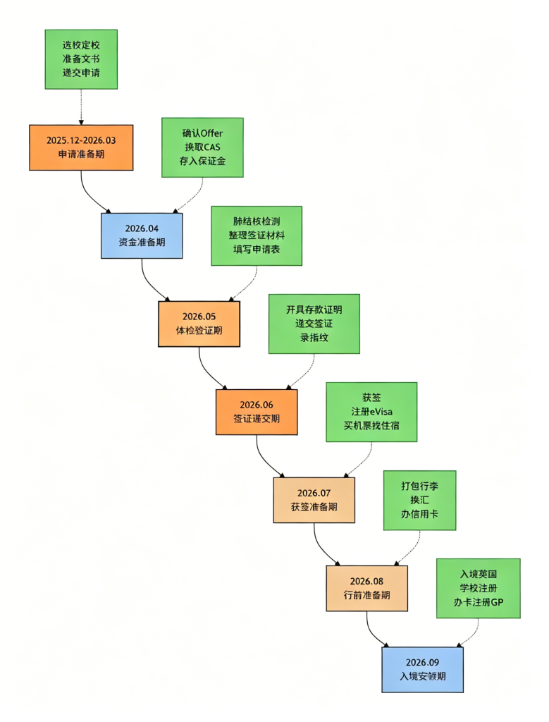
1. 整体时间线概览Timeline
| 时间段 | 核心任务 | 紧急程度 |
|---|---|---|
| 2026 年 1-3 月 | 定校定专业、准备申请材料 | ★★★ |
| 2026 年 4-6 月 | 存保证金、肺结核检测、递交签证 | ★★★★★ |
| 2026 年 7-8 月 | 获签、买机票、找住宿、行前准备 | ★★★★ |
| 2026 年 9 月 | 出发、落地、注册、安顿 | ★★★ |

核心原则:签证相关的事情(保证金、TB检测)一定要提前做,不要卡时间!
2. 倒计时详细版:每个月该做什么
阶段一:2026年4月(开学前5个月)
| 任务 | 操作步骤 | 注意事项 |
|---|---|---|
| 确认 offer | 选择最终入读的学校,接受 offer | 注意 offer 接受截止日期 |
| 换取 CAS | 满足条件后向学校申请 CAS | CAS 是签证的必要文件 |
| 开始存保证金 | 存入符合要求的存款 | ⚠️ 需要连续存满 28 天 |
保证金标准(2026年最新):
| 地区 | 每月生活费 | 建议存款总额(9 个月) |
|---|---|---|
| 伦敦 | £1,529 / 月 | 约 60 万人民币 |
| 非伦敦 | £1,171 / 月 | 约 46 万人民币 |
操作建议:4月底前就去银行存钱,存自己名下的定期。千万不要动,连续存满28天。
阶段二:2026年5月(体检签证月)重点来了
这个月是整个时间线的重中之重!肺结核体检是签证的前置条件。
肺结核检测(TB Test)
官方要求:在英国停留超过6个月的中国公民,必须在UKVI指定机构完成检测。
检测材料清单List:
● 护照原件(有效期需覆盖体检及签证申请周期)
● 2张6个月内白底证件照(35mm×45mm)
● 英国学校录取通知书CAS(如有)
● 身份证原件(中国大陆居民需提供)
● 中国居住地址+英国居住地址(学校地址即可)
📌 操作建议:建议在5月15日前完成检测,为签证材料整理和可能的复检留出缓冲时间。
| 序号 | 材料名称 | 要求 |
|---|---|---|
| 1 | 护照 | 原件,有效期覆盖留学期间 |
| 2 | CAS | 学校发的电子文件 |
| 3 | 肺结核检测报告 | UKVI 指定机构出具 |
| 4 | 存款证明 | 存满 28 天后开具 |
| 5 | 学历 / 语言材料 | CAS 上列出的相关文件 |
| 6 | ATAS 证书 | 部分理工科专业需要 |
签证费用(2026年标准)
| 费用项目 | 金额 | 人民币参考 |
|---|---|---|
| 学生签证申请费 | £558 | 约 5100 元 |
| IHS 附加费(每年) | £776 | 约 7100 元 |
| 3 年本科合计 | £2,886 | 约 2.6 万元 |
阶段三:签证递交期(2026年6月)
递交前检查清单:
● 存款证明已开具
● 肺结核检测报告已领取
● CAS信息已核对无误
● 在线申请表已填写
● 签证费及IHS已支付
签证审理周期
| 服务类型 | 审理时间 | 适用场景 |
|---|---|---|
| 普通服务 | 15 个工作日 | 时间充裕 |
| 优先服务 | 5 个工作日 | 时间紧张 |
| 超级优先 | 1 个工作日 | 紧急情况 |
⚠️风险提示:6月为签证高峰期,建议不晚于6月15日递交。
阶段四:获签与行前安排期(2026年7月)
eVisa注册(2026年新规)
背景:2026年起,英国全面取消BRP实体卡,实行电子签证(eVisa)。
| 步骤 | 操作内容 | 注意事项 |
|---|---|---|
| 1 | 收到签证获批邮件 | 邮件中包含注册链接 |
| 2 | 注册 UKVI 账户 | 使用申请邮箱及护照号 |
| 3 | 核对 eVisa 信息 | 确认个人信息无误 |
| 4 | 生成并保存 Share Code | 截图 + 云端备份 |
学术建议:Share Code是入境后在英国租房、求职、开立银行账户的核心身份凭证。
机票与住宿
| 事项 | 建议时间 | 注意事项 |
|---|---|---|
| 购买机票 | 获签后立即购买 | 越早越便宜 |
| 到达时间 | 开学前 2-3 天 | 留有适应时间 |
| 学校宿舍 | 3-5 月申请 | 性价比高 |
| 校外租房 | 7-8 月确定 | 注意合同条款及押金保护 |
阶段五:2026年8月(开学前1个月)
| 任务 | 操作步骤 | 注意事项 |
|---|---|---|
| 行前打包 | 按行李清单准备 | 别带太多,英国都能买 |
| 换汇 | 提前换少量英镑现金 | 建议 £500-1000,不要超过 £10,000 |
| 办信用卡 | 办一张全币种信用卡(中行、工行、招行等) | 备用,以防不时之需 |
| 买保险 | 旅游保险 / 留学保险 | 建议购买 |
| 加入新生群 | 找同校 / 同城小伙伴 | 提前认识朋友 |
行李清单打包(精简版)
| 类别 | 必带物品 | 不建议带! |
|---|---|---|
| 文件类 | 护照、CAS、TB 报告、Offer、毕业证原件 | 大量复印件(英国学校内可打印) |
| 电子类 | 笔记本电脑、手机、充电器、转换插头 | 电饭煲、烧水壶(英国有售) |
| 衣物类 | 当季衣物 2-3 套、正装 1 套、保暖外套 | 整季衣物(英国价格合理) |
| 药品类 | 常用药(感冒、肠胃、过敏)、处方药及证明 | 大量中成药(海关限制) |
| 现金类 | £500-1,000 现金 | 超过 £10,000 需申报 |
阶段六:2026年9月底(开学)
| 时间节点 | 任务 | 具体说明 |
|---|---|---|
| 出发前 1 天 | 确认文件齐全 | 护照、签证、CAS、TB 报告、offer |
| 抵达当天 | 入境英国 | 凭护照 + eVisa 入境 |
| 抵达后第 1 周 | 学校注册、领取学生证 | 按学校指引操作 |
| 抵达后第 1 周 | 办理手机卡、银行卡 | 推荐:CMlink/O2/Vodafone;Barclays/Lloyds |
| 抵达后第 2 周 | 注册 GP(医生) | NHS 注册,看病免费 |
| 抵达后第 1 个月 | 适应生活、交朋友 | 别把自己关在宿舍里 |
3. 常见问题答疑Q&A
Q1:保证金一定要存满28天吗?
A: 是的,这是硬性要求。建议4月初就去存,存到自己名下定期,不要动。
Q2:肺结核检测什么时候做最合适?
A: 建议4月底–5月初。报告有效期6个月,太早做会过期,太晚做来不及。有病史请提前2-3个月。
Q3:eVisa是什么?和BRP有什么区别?
A: 2026年起,英国全面实行eVisa(电子签证),不再发放实体BRP卡。获签后需要注册UKVI账户,入境时刷护照即可。
Q4:什么时候买机票最划算?
A: 获签后立刻买。7月是高峰期,越早买越便宜。建议买开学前2-3天到达的航班。
Q5:宿舍什么时候定?
A: 学校宿舍一般3-4月开放申请,6-7月前截止。校外租房建议7-8月确定。
4.写在最后
2026年英国留学,签证政策和流程都有不小变化。但需只要按照时间线一步步来,就不会出大问题的哦~
最后给大家3条建议:
- 别拖:保证金、TB检测、签证,这三件事一定提前做!
2. 别慌:政策变化是正常的,紧跟着指引走就行